# 一、低噪放指标和晶体管选型
低噪放指标:增益 > 30dB、噪声系数 < 1dB。
GaAspHEMT 晶体管是设计 LNA 时经常使用的晶体管,容易在市场上购买到,在此使用栅极正压偏置的 ATF-54143 晶体管进行设计。
ATF-54143 的栅宽为 800um,对于 3V,60mA 下的偏置,在 2GHz 时的噪声为 0.5dB,增益为 16.6dB [1]。
由于需要达到 30dB 左右的增益,所以需要采用二级级联的方式进行低噪放的设计。
# 二、直流偏置点选取和直流偏置电路设计
偏置是放大器需确保放大器工作在正常的放大状态,对于个人小功率用途的低噪放大器,不必考虑其成本,不妨采用 A 类放大器的静态工作点,尽管效率低,但是信号的整个周期内功放管都是导通的,输入信号的信号放大是比较完整的,线性度高,适用小功率的低噪声放大器的设计。
查询 ATF-54143 的 datasheet 可知, 最大为 5V, 最大为 120mA,用 ADS 对 ATF-54143 进行直流仿真,得到 I-V 特性曲线如图 1 所示。
FR-4%E6%9D%BF%E6%9D%90%E7%9A%841420MHz%E4%BD%8E%E5%99%AA%E6%94%BE%E5%A4%A7%E5%99%A8%E8%AE%BE%E8%AE%A1.001.png)
图 1:ATF-54143 晶体管的 I-V 特性曲线
再考虑不同偏置点下的、、(2GHz 的情况下)如图 2,可以看出选取、 这个 A 类放大器的静态工作点是个不错的选择。
FR-4%E6%9D%BF%E6%9D%90%E7%9A%841420MHz%E4%BD%8E%E5%99%AA%E6%94%BE%E5%A4%A7%E5%99%A8%E8%AE%BE%E8%AE%A1.002.png)
图 2:不同偏置点下的 Fmin、GAIN、OIP3 曲线 [1]
考虑到现实中电阻的型号以及 USB 供电电压为 5V,设置完毕的偏置电路如图 3 所示,可见基本上实现了、。
FR-4%E6%9D%BF%E6%9D%90%E7%9A%841420MHz%E4%BD%8E%E5%99%AA%E6%94%BE%E5%A4%A7%E5%99%A8%E8%AE%BE%E8%AE%A1.003.png)
图 3:直流偏置电路的电路原理图。
# 三、反馈电路的选取
场效应管的源极接电感虽然会降低一些增益,但可以实现低输入驻波比和低噪声系数,且提高带内的稳定 [2]。图 4 为源极接有电感的简化场效应晶体管模型,可以推导出其输入阻抗为:
其中, ,
是源极没有接电感时的输入阻抗,而 是由电感 提供的额外输入阻抗。 往往较小,电感提供的额外阻抗会使得输入端和源端更容易匹配;通常 0.8-1.5nH 的小电感就能满足实际需求 [3]。
FR-4%E6%9D%BF%E6%9D%90%E7%9A%841420MHz%E4%BD%8E%E5%99%AA%E6%94%BE%E5%A4%A7%E5%99%A8%E8%AE%BE%E8%AE%A1.004.png)
图 4:源极接有电感的简化场效应晶体管模型
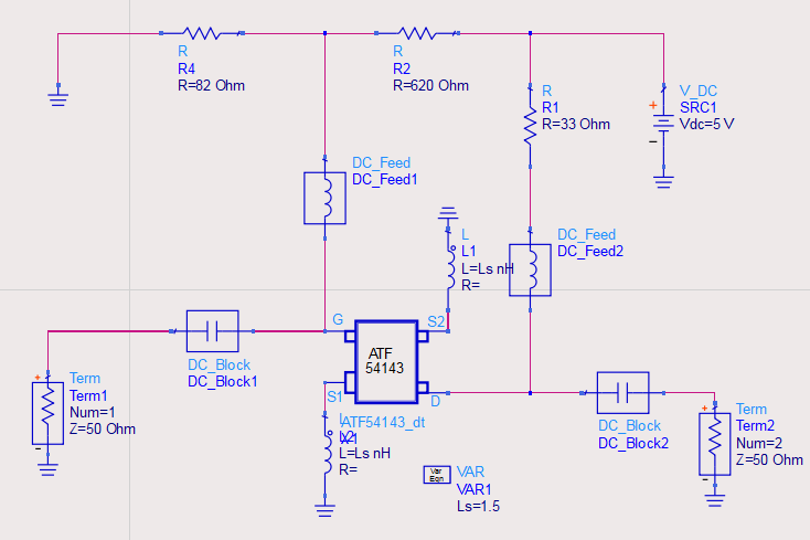
在图 3 上基础上加上直流馈电 DC_Feed,滤除电源的电源的高频噪声;加上直流闭锁 DC_Block,阻止直流信号进入栅极和漏极;最后在源极串上 1.5nH 的电感,结果如图 5 所示。
FR-4%E6%9D%BF%E6%9D%90%E7%9A%841420MHz%E4%BD%8E%E5%99%AA%E6%94%BE%E5%A4%A7%E5%99%A8%E8%AE%BE%E8%AE%A1.005.png)
图 5:源极串上电感后的电路原理图
源极串上电感前的如图 6 中的红线所示,串上电感后则如图 6 中的蓝线所示,虽然最大增益 MaxGain 有所降低,但是在 1.42GHz 的稳定因子 StabFact 却得到了较大的改善,最小噪声系数 NFmin 看起来也是有所降低的。
FR-4%E6%9D%BF%E6%9D%90%E7%9A%841420MHz%E4%BD%8E%E5%99%AA%E6%94%BE%E5%A4%A7%E5%99%A8%E8%AE%BE%E8%AE%A1.006.png)
图 6:源极串上电感对稳定因子的改善
# 四、用实物代替 DC_Feed、DC_Block、Ls
实际上应该用到贴片电容电感,常见的有国巨、村田等品牌,在此选择村田贴片元器件。DC_Block 用 GRM0335C1H510GA01 (51pF) 代替,DC_Feed 用 LQG15HH22NG02 (22nH) 和 GRM0335C1H510GA01 (51pF) 来实现。1.5nH 的电感可由短路微带线来实现,在此采用 FR-4 板材作为基板,在 L 波段,可认为介电常数为 4.4,介质正切角损耗为 0.02。替换后的电路原理图如图 7 所示。
FR-4%E6%9D%BF%E6%9D%90%E7%9A%841420MHz%E4%BD%8E%E5%99%AA%E6%94%BE%E5%A4%A7%E5%99%A8%E8%AE%BE%E8%AE%A1.007.png)
图 7:替换以实际贴片电容、电感以及短路微带线
仿真后得到图 8 的曲线,和图 6 对比后,可以发现三种参数都有所改善。
FR-4%E6%9D%BF%E6%9D%90%E7%9A%841420MHz%E4%BD%8E%E5%99%AA%E6%94%BE%E5%A4%A7%E5%99%A8%E8%AE%BE%E8%AE%A1.008.png)
图 8:替换后的仿真曲线。
# 五、输入输出匹配电路的设置
为了获得最小噪声系数对应的最佳源阻抗,用 ADS 软件绘制晶体管的等噪声系数圆如图 9 所示。可见最佳噪声源阻抗,输入端按最小噪声系数匹配,只需将 匹配到 50Ω。同时兼顾一下功率,可以将 的共轭匹配到 50Ω,在此采用 L 形匹配电路。
FR-4%E6%9D%BF%E6%9D%90%E7%9A%841420MHz%E4%BD%8E%E5%99%AA%E6%94%BE%E5%A4%A7%E5%99%A8%E8%AE%BE%E8%AE%A1.009.png)
图 9:等噪声系数圆和等可用增益圆
输入阻抗匹配完成后,利用 ADS 的 Zin 组件测得此时输出端的阻抗,然后进行最大功率匹配,共轭匹配到 50Ω,此处采用双节微带线进行阻抗变换。最终经过微调后的电路原理图如图 10 所示。
FR-4%E6%9D%BF%E6%9D%90%E7%9A%841420MHz%E4%BD%8E%E5%99%AA%E6%94%BE%E5%A4%A7%E5%99%A8%E8%AE%BE%E8%AE%A1.010.png)
图 10:双端进行匹配和微调后的电路原理图
仿真后得到 S 参数、噪声系数如图 11 所示,在 1420MHz 处,这几项参数相对都比较良好。
FR-4%E6%9D%BF%E6%9D%90%E7%9A%841420MHz%E4%BD%8E%E5%99%AA%E6%94%BE%E5%A4%A7%E5%99%A8%E8%AE%BE%E8%AE%A1.011.png)
图 11:仿真得到的 S 参数和噪声系数曲线。
# 六、两级级联和级间匹配
两级的放大器可以分开设计,两端都匹配到 50Ω,然后再级联到一起。根据低噪放大器的级联公式,第一级的噪声系数对后级的影响尤为重要,故第一级输入端应当按最小噪声进行匹配,第二级的输入端则应当按照最大功率进行匹配。在此指标中仅要求增益大于 30dB,噪声系数小于 0.5dB,不妨拿把两个相同的低噪放设计直接串到一起,如图 12 所示。
FR-4%E6%9D%BF%E6%9D%90%E7%9A%841420MHz%E4%BD%8E%E5%99%AA%E6%94%BE%E5%A4%A7%E5%99%A8%E8%AE%BE%E8%AE%A1.012.png)
图 12:两级直接级联
仿真后得到的结果如图所示,可以看出是符合指标的。
FR-4%E6%9D%BF%E6%9D%90%E7%9A%841420MHz%E4%BD%8E%E5%99%AA%E6%94%BE%E5%A4%A7%E5%99%A8%E8%AE%BE%E8%AE%A1.013.png)
图 13:两级级联的仿真结果
# 七、版图仿真
版图的设计如图 14 下,尺寸约为 2.8X8cm。
FR-4%E6%9D%BF%E6%9D%90%E7%9A%841420MHz%E4%BD%8E%E5%99%AA%E6%94%BE%E5%A4%A7%E5%99%A8%E8%AE%BE%E8%AE%A1.014.png)
图 14:版图的绘制
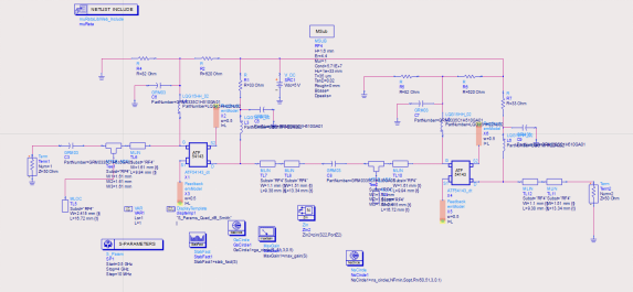
对版图进行仿真,得到这些端口的 S 参数,创建版图组件,然后导入到原理图中,把版图的各个端口都接上对应的元器件,如图 15 所示。
FR-4%E6%9D%BF%E6%9D%90%E7%9A%841420MHz%E4%BD%8E%E5%99%AA%E6%94%BE%E5%A4%A7%E5%99%A8%E8%AE%BE%E8%AE%A1.015.png)
图 15:版图和元器件联合仿真
仿真后得到参数如图 16,可见勉强能够接受,后期需要微调一下,使得 1.42GHz 处的 S11 参数得以改善。
FR-4%E6%9D%BF%E6%9D%90%E7%9A%841420MHz%E4%BD%8E%E5%99%AA%E6%94%BE%E5%A4%A7%E5%99%A8%E8%AE%BE%E8%AE%A1.016.png)
图 16:联合仿真的结果
# 八、FR-4 板材适用于 1.42GHz 的讨论
考虑微带线的介质衰减常数、相速度 和板材介电常数、损耗角正切 的关系,可见介电常数 和损耗角正切 越大,介质的损耗越大,即信号损失越多;介电常数 越大,相速度越小,即信号越慢。
其中:
为实现传输信号的低损耗、低延迟,通常选用低介电常数和损耗角正切的聚四氟乙烯(PTFE)和碳氢(CH)树脂基板材料,例如诸多 Rogers 高频板材。
常见的 PCB 的板材为 FR4,即环氧树脂玻璃,日常的一些低频电路板经常由该材料制作。FR4 板材的介电常数 在 4.35 至 4.8 之间,有轻微的频率依赖,具有各向异性,且因制造商和批次而异,正切损耗 为 0.018,也因制造商和批次而异 [4]。
同时 FR4 的 是会随温度变化的,在 0-70 度的温度范围内,其最大变化范围可以达到 20%。介电常数的变化会导致线路延时 10% 的变化,温度越高,延时越大 [5]。
考虑到价格、便利等因素,则优先考虑 FR4 板材,这可以直接在嘉立创进行打板和 SMT 贴片 [6],下面分析一下是否能够在 1.42GHz 用 FR4 板材进行微波电路设计。
图 17 展示了 FR4、RO4350B 两种板材在不同频率下的损耗,可以大致看出在 1.42GHz 附近,FR4 板材的损耗约为 - 0.2dB/inch,即 2.54cm 会有 0.2dB 的信号衰减。假设电路板的尺寸为 10cm,则损耗约为 0.8dB,这点插损是可以忽略掉的。即使我们用 RO435010cm 的损耗也有 0.4dB,不如直接采用价格更为实惠的 FR4 板材。
FR-4%E6%9D%BF%E6%9D%90%E7%9A%841420MHz%E4%BD%8E%E5%99%AA%E6%94%BE%E5%A4%A7%E5%99%A8%E8%AE%BE%E8%AE%A1.017.jpeg)
图 17:RO4350B 和 FR4 板材不同频率下的损耗 [7]
图 18 展示了 FR4 的介电常数 随频率的变化,可以看出在 1420MHz 附近约为 4.4,故仿真时板材的介电常数 可选取该值,而正切损耗 保守地选取为 0.02。
FR-4%E6%9D%BF%E6%9D%90%E7%9A%841420MHz%E4%BD%8E%E5%99%AA%E6%94%BE%E5%A4%A7%E5%99%A8%E8%AE%BE%E8%AE%A1.018.jpeg)
图 18:FR4 板材介电常数 Er 随频率的变化 [7]
# 九、FR-4 板材上进行 SMA 接头转微带线的仿真
观察淘宝便宜的偏脚 SMA 接头,其实物和几何尺寸如图 19 示。
FR-4%E6%9D%BF%E6%9D%90%E7%9A%841420MHz%E4%BD%8E%E5%99%AA%E6%94%BE%E5%A4%A7%E5%99%A8%E8%AE%BE%E8%AE%A1.019.png)
图 19:淘宝上的偏角 SMA 接头
尝试对偏脚 SMA 接头进行仿真,螺纹、内导体外薄薄的一层导体环可以忽略,HFSS 模型如图 20 所示:
FR-4%E6%9D%BF%E6%9D%90%E7%9A%841420MHz%E4%BD%8E%E5%99%AA%E6%94%BE%E5%A4%A7%E5%99%A8%E8%AE%BE%E8%AE%A1.020.png)
图 20:偏角 SMA 的 HFSS 模型
下面进行同轴线转微带线的仿真,如图 21 所示,深蓝色的底板为 FR-4,厚度为 1.6mm,介电常数为 4.4,介质损耗角正切为 0.02。银色的为偏脚 SMA 接头,其中粉红色的介质为 teflon,而黄色的线则宽度为 3mm 的微带线。
FR-4%E6%9D%BF%E6%9D%90%E7%9A%841420MHz%E4%BD%8E%E5%99%AA%E6%94%BE%E5%A4%A7%E5%99%A8%E8%AE%BE%E8%AE%A1.021.png)
图 21:同轴线转微带线的 HFSS 仿真模型
仿真的结果如下图 22 所示,可见在 1.42GHz 处的 S11 参数和 S21 参数都良好,故可知在 FR-4 板材上进行同轴线到微带线的转换是可取的。
在此微带线的宽度固定为 3mm,实际上为了取得更好的 S 参数,可以对一条微带线的不同段的宽度进行优化,从而获取更好的 S 参数。
FR-4%E6%9D%BF%E6%9D%90%E7%9A%841420MHz%E4%BD%8E%E5%99%AA%E6%94%BE%E5%A4%A7%E5%99%A8%E8%AE%BE%E8%AE%A1.022.png)
图 22:同轴线转微带线的仿真结果
# 十、参考文献
[1] AVAGO TECHNOLOGIES. Agilent ATF-54143 Low Noise Enhancement Mode Pseudomorphic HEMT in a Surface Mount Plastic Package[M]. 2008.
[2] HENKES D D, PMCA S. LNA Design Uses Series Feedback to Achieve Simultaneous Low Input VSWR and Low Noise[J]. 5.
[3] 江龙,李建斌刘鸿飞. L 波段常温低噪声放大器设计 [D/OL]. 中国科学院大学,2020. https://d.wanfangdata.com.cn/thesis/ChJUaGVzaXNOZXdTMjAyMjAzMjMSCFkzNzk0MzI2GghzdndkOXJwOA%3D%3D.
[4] Microwaves101 | FR-4[EB/OL]. [2022-04-16]. https://www.microwaves101.com/encyclopedias/fr-4.
[5] [视频] 关于介电常数,射频电路设计者需要知道些什么 [EB/OL]// 吴川斌的博客. (2017-03-06)[2022-04-16]. https://www.mr-wu.cn/guan-yu-jie-dian-chang-shu-she-pin-dian-lu-she-ji-zhe-xu-yao-zhi-dao-xie-shen-me/.
[6] 深圳市嘉立创科技发展有限公司 - 专业 PCB 厂家 - PCB 打样 - PCB 报价 [EB/OL]. [2022-04-16]. https://www.jlc.com/##.
[7] HAGEMAN S. What PCB material do I need to use for RF?[EB/OL]//EDN. (2012-10-19)[2022-04-16]. https://www.edn.com/what-pcb-material-do-i-need-to-use-for-rf/.